Tunnelling mistake
May 19, 2018 1 Comment
In a previous post I wrote about quantum tunnelling. In that post I said that the energy of the different instances of the particle undergoing tunnelling were not larger than those of the barrier. I reached this conclusion by looking at the terms in an analytical solution of the Schrodinger equation and estimating their magnitudes. However, estimation can quite easily go wrong and I thought I should check by doing a simulation. I have performed a simulation and my conclusion was wrong. Some instances of the particle tunnelling through the barrier increase their energy. The program that performs the simulation and produces the figures shown below can be found at this link. The program is written in Python because it has sparse complex number matrix libraries, which were needed for the simulation. The link also includes some references to papers used in writing the code.
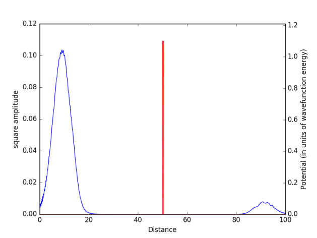
Tunnelling involves a wavepacket interacting with a potential that has higher energy than the wavepacket. After the interaction some instances of the particle are present on the other side of the potential. I made the potential have a height of 1.1 times the wavepacket’s mean energy. The wavepacket comes in from the left, some of it is reflected to the left and some continues to the right after the wavepacket interacts with the potential, as shown in the figures below. The red line represents the potential, the blue line is square amplitude of the wavepacket, which gives the probability of finding the particle in that location.




The energy of a wave with wavenumber is
. I calculated the energy spectrum at each time by doing a fast fourier transform, finding the square amplitude at each wavenumber
, which is proportional to the probability of finding the particle to have that frequency when you measure it. The fourier transform includes both positive and negative frequencies: the first half of the spectrum is the positive frequencies, the second half is the negative frequencies. I calculated the square amplitudes for both halves of the FFT and added up the amplitudes that corresponded to the same energy (the
and
amplitudes). I then took all of the resulting energy spectra and divided them all by the amplitude of the initial energy spectrum and plotted the resulting normalised results on a semilog scale. This allowed me to see whether the components with energies above that of the initial wavepacket increased or decreased. The results are shown in the figures below at the same times as the figures shown above except that the last figure is omitted. The red lines are positioned so that if the spectrum is above the horizontal red line to the right of the vertical red line, then there is a higher probability of the particle having an energy above what it had before the potential.



It appears that the energy of some of the instances of the particle increased after interacting with the barrier and in particular the probability increased for energies above 1.1 times the wavepacket energy: the energy of the potential. The original post will be updated after I publish this post.

Pingback: Tunnelling | Conjectures and Refutations